A DIY Integrated Circuit Clock and Case
making a case (literal and figurative) for an AliExpress project, breaking it, and fixing it
The last few months, I’ve been obsessed with Ben Eater’s series where he builds an 8-bit CPU, video card, and 6502 computer using breadboards. He makes kits available for purchase, but I wanted to do my own thing. As I learned more about integrated circuits, it seemed like a clock would be a fun project–not too challenging, but I’d still learn plenty. It’s easy to make a clock from an Arduino or other microcontroller, but making it from integrated circuits is a little (lot) harder. Instead of writing a few lines of code to handle ticking and keeping track of time, I’m relying on discrete logic signals propagating through larger circuits.
Shout-out to Gislain Benoit who deadbugged a clock from just transistors, resistors, and capacitors!
I found this video from bigclivedotcom where he walks through soldering an IC clock kit he found on AliExpress. I realized that it would be very helpful to have functional hardware in my hands before I designed any sort of schematic. Clive gave a link to the kit he used, and it was only $5! I picked up three kits because the cost of the bundled ICs and displays was actually lower than sourcing the individual components for my own future designs. I also expected to break a component or two, and I did. It showed up looking like this:
Making It
The soldering process was perfectly straightforward. It took a while, but it turned out well. Many pads were fairly compact, but it wasn’t too hard to avoid short circuits. I like that it uses a crystal oscillator over the less-accurate 555 timer.
When I hooked it up to a 5V power supply, it worked immediately! The controls are simple–one button increments hours, the other increments minutes. The switch connects and disconnects the 1 Hz signal that causes the “tick”.
At this point, I was very happy with how this looked–I just needed a way to display it! Some time in Fusion led to this design. The base is pretty simple. A circular hole in the base lets the USB cable pass through. The rectangular cutout that the clock rests on is so the through-hole components have enough space. The cover is laser-cut acrylic.
How it Works
| Component | Function | Description |
|---|---|---|
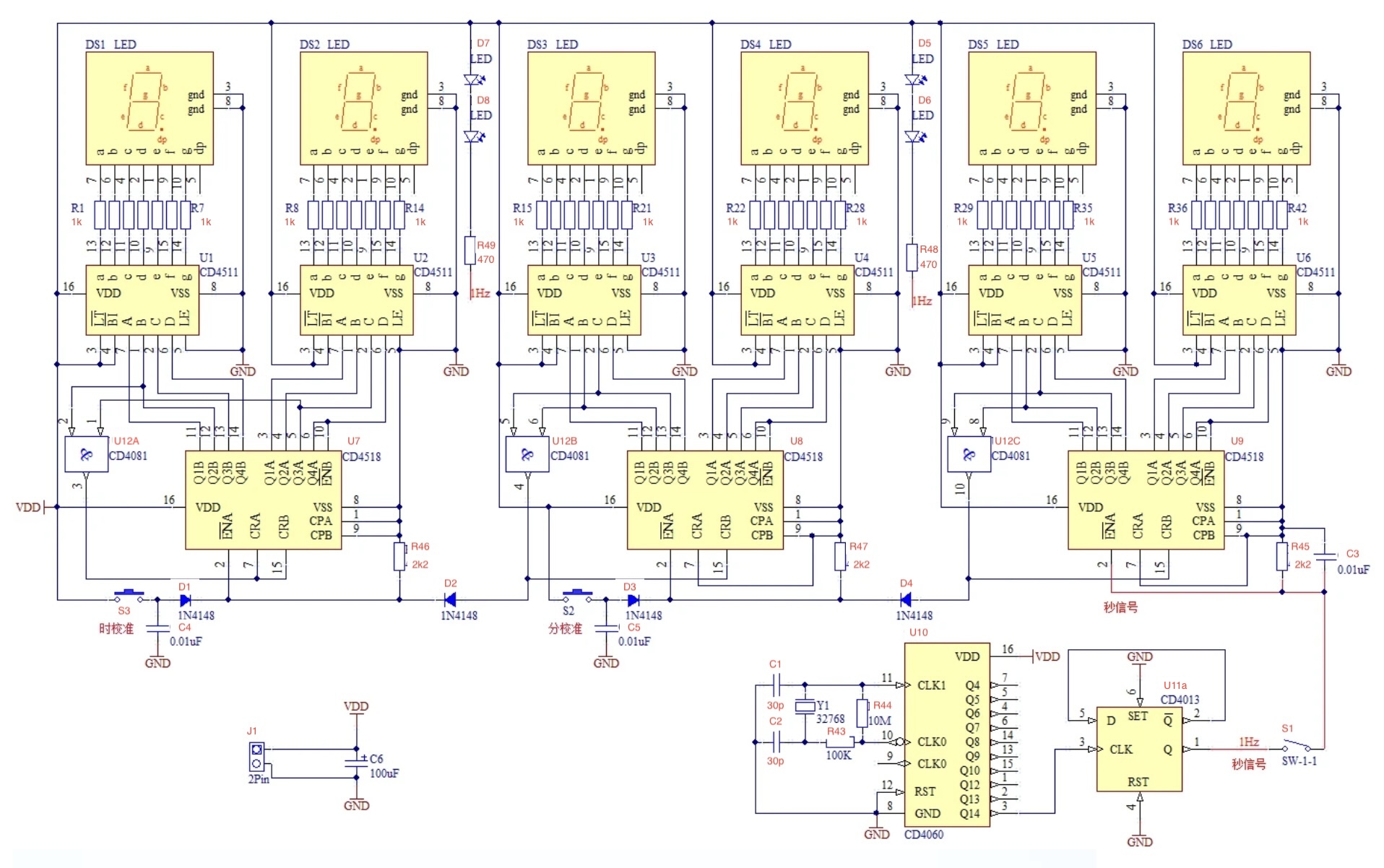
| CD4511 | Binary to 7-Segment Decoder | Converts 4-bit binary into signals suitable for each LED segment |
| CD4518 | Dual Binary Up-Counter | A chip with two binary counters–each counter handles one digit |
| CD4060 | 14-Stage Ripple Counter | Divides the 32.768 kHz oscillator signal into a 2 Hz signal through flip-flops |
| CD4013 | Dual D-Type Flip-Flop | Divides the 2 Hz signal into a 1 Hz signal |
| CD4081 | Quad 2-Input AND Gate | Increments next digit when a counter maxes out |
The crystal oscillator puts out a 32.768 kHz signal. The CD4060 cleanly divides that signal into a 2 Hz signal, and the CD4013 divides it one last time to once per second. This signal propagates through each CD4518. This circuit counts up and outputs binary. Once it gets to a high enough value (6 or 10, depending on the digit), the CD4081 detects that, resets it, and increments the next counter by one. The binary signals the CD4518s put out are converted to 7-segment-display signals by the CD4511. This schematic from LEAP shows a few more details.
Without any power negotiation, a USB adapter puts out 5V. I found an old USB-A cable and chopped off the end. Stripping the insulation from the VCC and GND wires inside creates an easy 5V power supply. I found the brightness was a bit too high, so I attached a resistor in series with ground inside the USB cable, bringing the voltage closer to 3.3V.
During testing, I powered it up while the back was sitting on the metal underside of a removed Raspberry Pi 400 keyboard (taken from this project). I instantly noticed that a segment on the very first display was no longer lighting up–I had short-circuited it! I felt very silly indeed. Because I had two more kits, I had plenty of parts to troubleshoot with. Since the ICs are all in sockets, my first step was swapping them all out. That didn’t fix anything. Next, I got a power supply out, connected ground to ground, and touched 5V to each resistor-segment in order and found that the 7-segment display itself had broken. After a few minutes with a soldering iron and a hot-air rework station, I swapped in a spare display and was back in business.
Overall, I’m very happy with how it’s turned out. My original goal was to learn more about IC clocks, and, while I have accomplished that, I’ve also made a functional, cool-looking clock! In the future, I plan on using SimulIDE to create an IC-powered Pomodoro-style timer.
If you have the same kit, I’ve uploaded the files for the case here. I printed the base in PLA, and the acrylic is 1/4”. The hardware is all M3.